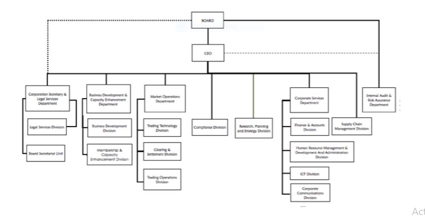
Kenya National Multi Commodities Exchange Limited Organizational Structure

Home » Ministries » Investment, Trade and Industry » State Department for Trade » Kenya National Multi Commodities Exchange Limited » Kenya National Multi Commodities Exchange Limited Organizational Structure